Product Series
推薦產品
河南華東起重機械設備公司
服務熱線:400 086 9590
公司:河南華東起重機械設備有限公司
聯系人:賈經理
聯系電話:13903802779
地址:河南新鄉市封丘縣起重機工業園區
當前位置: 起重機 > 起重機文章
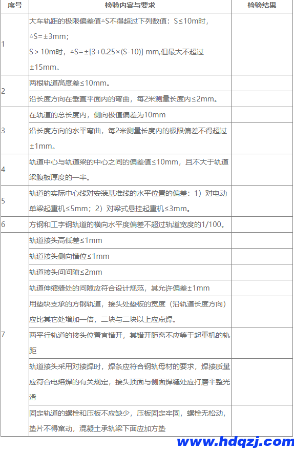
單梁起重機大車路軌安裝檢查記錄表
時間:2024-09-20來源:起重機廠家瀏覽次數:1
上一篇:起重設備危險源有什么
下一篇:空操起重設備及地操起重設備的差別
推薦文章:






















